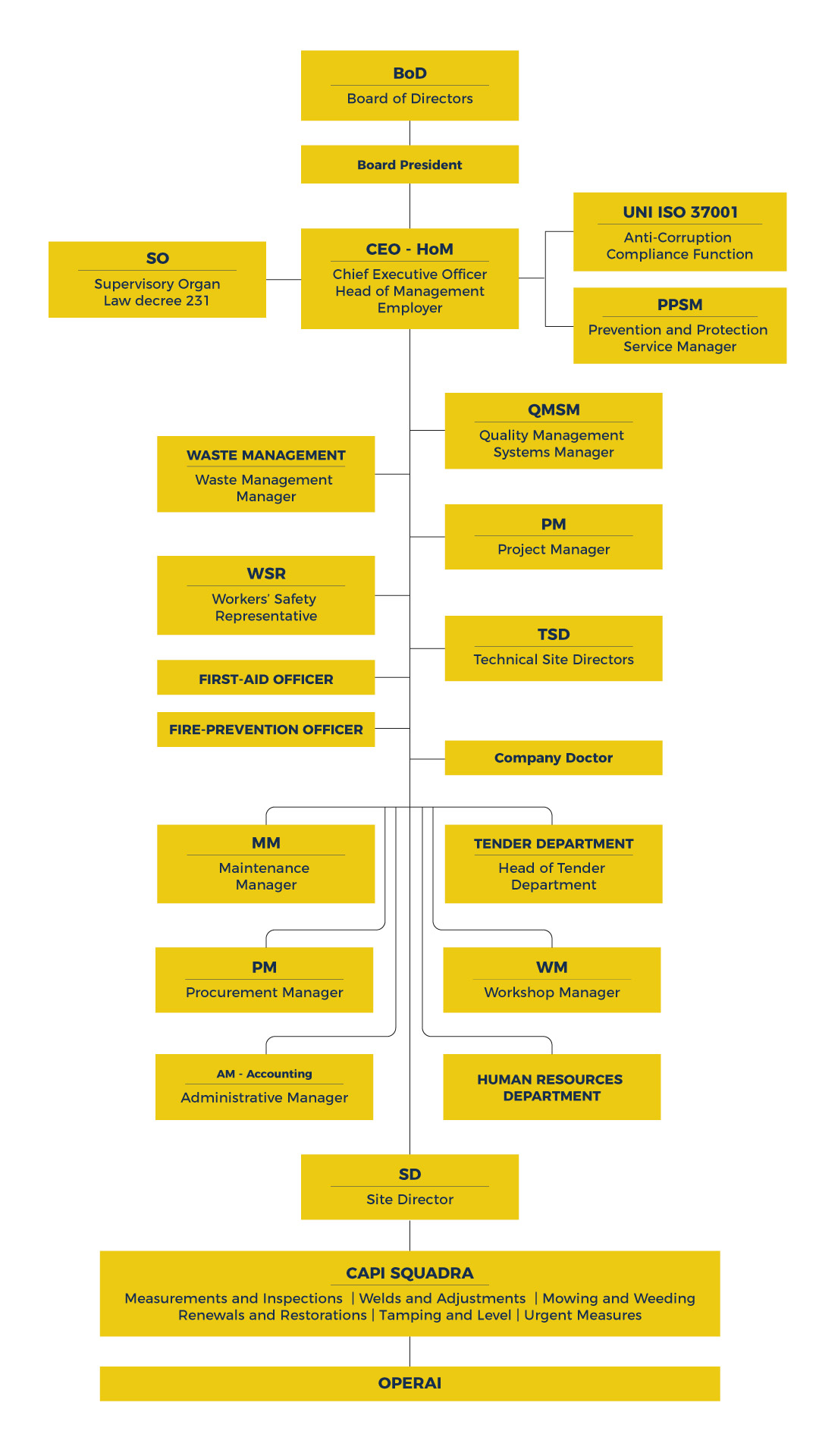
The company organisational chart provides a distribution of roles and responsibilities that is composed of the Management, consisting of a Board of Directors: a Chairman of the Board and a Chief Executive Officer.
The Technical Directors work in close contact with the Client’s Project Managementt, both on site and in the relevant offices, managing the other professional figures responsible for the various sectors of the Company, in order to bring together the necessary staff for the proper execution of the works.
The company E.LU.S. S.R.L. also includes in its organisational structure the Sourcing Manager, who maintains business relations with selected suppliers, given the performance usually required by Rete Ferroviaria Italiana s.p.a. in the types of contracts in which the company is engaged.


The Head of Quality, Environment and Safety Management Systems Manager completes the technical framework of ENTERPRISE E.LU.S. S.R.L., interacting with the production process. The Site Managers, who are responsible for every activity carried out on the construction site, are supervised by the Site Coordinator and the Quality System Manager to ensure the service complies with the Client’s technical and contractual specifications in terms of quality and safety, always in accordance with the company’s productivity requirements.
The company’s head office consists of an administrative office, a tender office, a technical office and an authorised workshop. The latter, in addition to performing ordinary and extraordinary maintenance, also deals with periodic inspections and general revisions of equipment and vehicles used in the course of operations in compliance with current railway legislation.
The technical office, in addition to representing the interface with the various infrastructure managers and clients, is responsible for the study and design of works for railway lines, stations, ports, freight and intermodal platforms according to the requests and requirements of public and private Clients.

Work with us
Are you an operator in the industry and want to join our team?
Send us your application!!